Use Cases

Discover how Auguria transforms security operations across different scenarios

Cost Reduction Analytics

Cost Reduction

Cut both technology and human costs by filtering out non-security noise before it hits your SIEM. You store compliance data cheaply, keep it searchable, and free your team from endless rule tuning—so budgets stretch further and analysts stay focused on real threats.

Compliance Search Interface

Compliance Storage

Stay audit ready while keeping costs under control. Auguria lets you configure compliance-only logs to flow into low-cost storage while remaining fully searchable. You meet retention requirements with ease and without adding operational overhead.

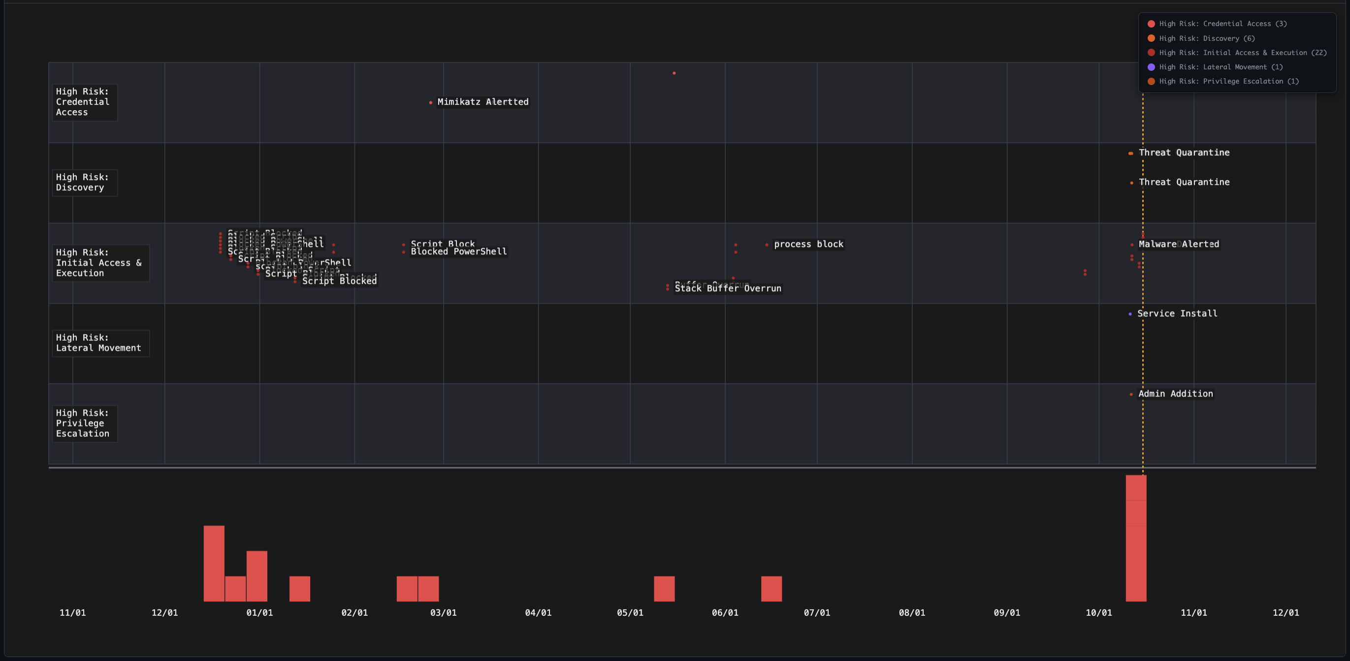
Incident Response Timeline

Incident Response

Accelerate investigations by filtering out noise and highlighting the events that matter. Analysts can trace incidents faster, uncover root causes, and access historical logs instantly, so response time drops and team focus improves.

Threat Hunting Analytics

Threat Hunting

Auguria empowers hunters to find what traditional rule-based systems miss. By grouping related events and surfacing meaningful patterns, it cuts through noise and reveals hidden threats, giving your team clearer leads and faster paths to discovery.

SOC Threat Dashboard

SOC Operations

Lighten the load on security operations centers by reducing noise, cutting down false positives, and simplifying log management. Teams spend less time tuning rules or chasing irrelevant alerts and more time investigating real threats and strengthening defenses.